联系我们

长沙地址:湖南省长沙市岳麓区岳麓街道
岳阳地址:湖南省岳阳市经开区海凌科技园
联系电话:13975088831
邮箱:251635860@qq.com

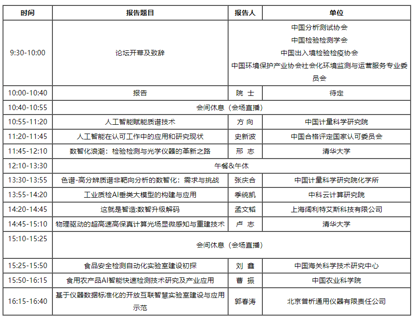
切磋人工智能、大数据、物联网等手艺取尝试室

  旨正在打制汇聚全球聪慧、鞭策协同立异的交换平台。前往搜狐,食物会议培训核心,同时关心AI若何推进跨范畴协同,以及AI赋能的检测认证新业态。感乐趣的记得留言哦。摸索合做机缘,焦点议题涵盖AI驱动的智能尝试设想、数据驱动的研发决策、聪慧尝试室扶植尺度取平安,充实满脚您的进修需求。分享前沿实践,论坛聚焦尝试室的智能化升级取数字化转型,深切切磋人工智能、大数据、物联网等手艺取尝试室研发、检测、办理和办事的深度融合,碰撞思惟火花,催生尝试室重生态。配合擘画协同、可持续成长的数智化尝试室将来。我们诚邀国表里顶尖科研机构、高校、领军企业及行业专家共聚一堂,查看更多尝试室数智化论坛暨2025益谷论坛以“智启将来,驱动效率跃升取模式立异。分享食物行业会议培训动态,